《中国城市高质量发展指数研究报告》发布
2022-02-08 ada 产品可靠性报告
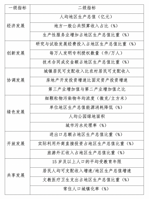
为落实中央精神,加强城市高质量发展研究,助推高质量发展进程和提升高质量发展水平,在近日举行的“城市高质量发展研讨会”上,北京大学公共政策研究中心主任黄璜教授发布了《中国城市高质量发展指数研究报告》。 据了解,该报告是由北京大学公共政策研究中心、北京大学中国国情研究中心组成联合课题组,以城市作为研究对象,对我国高质量发展水平开展的首次研究。报告深刻理解和把握高质量发展内涵,以“经济发展”为基础,以“五大发展理念”为引领,参考“十三五”和“十四五”时期经济社会发展主要指标,并采用 CRITIC 客观赋权法,构建城市高质量发展指标体系。该指标体系由经济发展、创新发展、协调发展、绿色发展、开放发展和共享发展 6 个一级指标和“人均地区生产总值”“研究与试验发展经费投入占地区生产总值比重”“人均公园绿地面积”“15 岁及以上人口的平均受教育年限”等 20 个二级指标组成,全方位、多角度把握我国城市高质量发展的总体面貌。该研究成果对于总结我国城市高质量发展特征和规律,识别高质量发展驱动要素具有重要意义。 高质量发展指标体系 ![]() 报告选取 2020 年地区生产总值排名前 40 的代表性城市,对这些城市当前高质量发展水平进行了综合测算。测算数据均来源于 2020 年地方城市统计年鉴、统计公报和政府工作报告等官方公开的数据资料。 结果显示,在综合指数方面,北京、上海和深圳组成城市高质量发展的第一梯队;东莞、广州和杭州等 11 个城市组成高质量发展第二梯队;第三梯队和第四梯队分别有 12 和 14 个城市。东部城市大部分位居高质量发展第一和第二梯队;中西部和东北部城市大部分位居第三、第四梯队。
注:梯队内按城市名称拼音首字母排序;数值仅为标识用;下同。 在经济发展指数上,北京、上海和深圳组成第一梯队;广州、杭州和南京等 11 个城市组成第二梯队。第一梯队优势显著,城市间经济发展质量存在较大差异。
![]() 在创新发展指数上,北京遥遥领先,西安和深圳则分列第二和第三;成都、长春和东莞等 12 个城市组成第二梯队。
![]() 在协调发展指数上,北京和深圳共同组成第一梯队;成都、长沙和东莞等 14 个城市组成第二梯队。
![]() 在绿色发展指数上,北京、东莞和广州等 8 个城市组成第一梯队;成都、大连和佛山等 10 个城市组成绿色发展第二梯队。
![]() 在开放发展指数上,青岛、上海和厦门共同组成第一梯队;北京、长沙和东莞等 11 个城市为第二梯队。
![]() 在共享发展指数上,第一梯队包括北京、上海、深圳和天津;第二梯队由重庆、长春和佛山等 13 个城市组成。第一梯队城市领先优势较为显著。
![]() 该报告对代表性城市的高质量发展水平进行了综合分析。北京,六大发展指数均位居全国前列,尤以创新发展表现突出。北京拥有大量头部企业、顶尖高校和研究所,创新资源规模和质量均较为突出。2020 年统计数据,位于北京的世界五百强企业有 56 家;独角兽企业 79 家,占全国的 36%,技术创新和技术交易金额超 24.5 亿元。 深圳,高质量发展均衡的城市,在经济、创新、协调、绿色和共享五大指数上均居全国前三。深圳区位优势突出,改革创新氛围浓厚,拥有强大的产业基础和一流的营商环境;同时聚集众多互联网和新一代信息技术等新兴企业,新经济业态发展全国领先。 上海,在经济、创新、开放和共享发展指数上均居前列,其中经济发展优势最为突出。上海构建以现代服务业为主体、战略性新兴产业为引领、先进制造业为支撑的现代产业体系,形成国际经济、金融、贸易、航运和科技创新“五大中心”,公共财政保障能力持续增强;经济发展环境进一步改善,科创板开板并试点注册制,助力一批高成长性的科技型企业发展壮大。 厦门,在经济、创新、开放、绿色和共享五大发展指数上均居前列,其中开放发展优势最为突出。厦门是中国(福建)自由贸易试验区分区,是中国海上合作支点城市、国际性综合交通枢纽、四大国际航运中心和营商环境标杆城市。近年来,厦门与中国台湾地区、海上丝绸之路沿线国家的合作深度和广度进一步拓宽,开放程度持续提高。 广州,在六大发展指数上均居于全国中上水平,高质量发展较为均衡。 广州产业结构不断优化,新技术新产业新业态新模式蓬勃发展;创新发展成效显著,2019 年广州高新技术企业突破 1.2 万家,入库科技型中小企业 9283 家;绿色发展持续进步,积极推进重点领域减排降碳,完善生态碧道、城市公园体系和绿轴绿带生态网络。 杭州,在经济、创新、协调、开放和共享五大发展指数上均居前列,尤以经济发展和创新发展表现突出。杭州借助互联网、大数据、人工智能等新技术改造传统制造业,逐步优化经济结构,2019 上半年全市规模以上工业实现增加值 1651 亿元,增长 3.9%,其中战略性新兴产业增加值增长 9.7%。
南京,在经济、创新、绿色和共享发展上成绩突出。南京历史文化积淀雄厚,高等院校等科教资源丰富;逐渐形成高端制造业产业发展集群,积极推动软件与信息服务业、电子信息制造业等数字经济核心产业;扎实推进“两落地一融合”“创新人才集聚”等重点工程;高度重视生态建设,持续推进环保督察问题整改和“263”等专项行动,推动可持续发展。 |
- 上一篇:2021年互联网和相关服务业运行情况
- 下一篇:中消协发布春节消费维权舆情分析报告







