减肥期间怎么吃?国家出手教减肥......
2024-03-21 zxq 产品可靠性报告
减肥期间怎么吃?国家出手教减肥...... 春天到了 有些朋友计划开始减肥 穿上轻便的春装出门踏青 减肥期间该怎么吃?
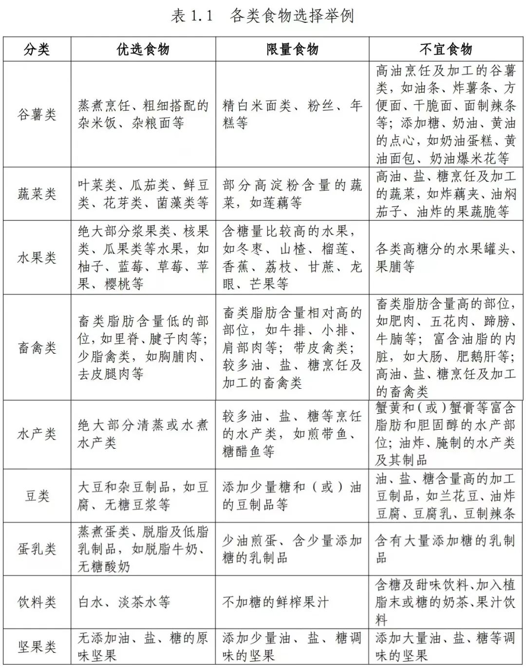
近日,国家卫健委发布《成人肥胖食养指南(2024年版)》手把手教你科学减肥! ![]() 成人肥胖&青少年肥胖 食养原则和建议 根据营养科学理论、中医理论和目前膳食相关肥胖科学研究文献证据,在专家组共同讨论、建立共识的基础上,对成人肥胖患者的日常食养提出6条原则和建议。包括: 1.控制总能量摄入,保持合理膳食。2.少吃高能量食物,饮食清淡,限制饮酒。3.纠正不良饮食行为,科学进餐。4.多动少静,睡眠充足,作息规律。5.食养有道,合理选择食药物质。6.安全减重,达到并保持健康体重。
根据营养科学理论、中医理论和儿童青少年生长发育特点,在专家组共同讨论、建立共识的基础上,对儿童青少年肥胖的日常食养提出6条原则和建议。包括: 1.小份多样,保持合理膳食结构。2.辨证施食,因人因时因地制宜。3.良好饮食行为,促进长期健康。4.积极身体活动,保持身心健康。5.多方合作,创造社会支持环境。6.定期监测,科学指导体重管理。
值得注意的是这份食谱细化到了全国不同地区的食谱示例并贴心地备注上了食谱的“总能量”
咱们福建属于华东地区 以成人肥胖为例 一年四季我们要怎么吃? 建议食谱来了 ↓↓↓↓ 华东地区四季食谱 华东大部分地区主食以大米为主,有较丰富的湖鲜、河鲜等水产品,口味偏清淡,具有东方健康膳食模式的特点。本系列食谱遵循成人肥胖患者食养原则,合理搭配华东地区特色食材,尊重本地区传统饮食文化,保留特色饮食,并控制油、盐糖使用量。 春季
夏季
![]()
秋季
![]()
冬季
![]()
减肥还有哪些要点? 划重点时间 ⬇️⬇️⬇️ ![]()
1、鼓励主食以全谷物为主,适当增加粗粮并减少精白米面摄入。 2、保障足量的新鲜蔬果摄入,但要减少高糖水果及高淀粉含量蔬菜的摄入。 3、优先选择脂肪含量低的食材,如瘦肉、去皮鸡胸肉、鱼虾等。 4、优先选择低脂或脱脂奶类。
❌这些要少吃❌ 1、减重期间应少吃油炸食品、含糖烘焙糕点、糖果、肥肉等高能量食物(高能量食物通常是指提供400kcal/100g以上能量的食物)。 2、减重期间饮食要清淡,每天食盐摄入量不超过5g,烹调油不超过20~25g,添加糖的摄入量最好控制在25g以下。 3、减重期间应严格限制饮酒。每克酒精可产生约7kcal能量,远高于同质量的碳水化合物和蛋白质产生的能量值。
|










