2022年新车强制安装EDR 汽车“黑匣子“市场即将爆发
2021-12-21 盖世汽车
进入12月以来,EDR概念瞬间冲上汽车行业热议话题榜,相关企业股价接连上涨。究其原因,主要跟此前公布的一项法规有关。今年4月,工业和信息化部装备工业发展中心发布《关于实施 GB 7258-2017第 2号修改单相关事项的通知》,对《机动车运行安全技术条件》进行了补充,通知明确:从 2022 年1月1日起,国内所有新生产的乘用车都强制要求配备 EDR,或配备符合规定的DVR。法规的强制实施,势必会带动相关产业链一段时间的繁荣,同时也意味着汽车产业又一个新的“赛道”即将开启。
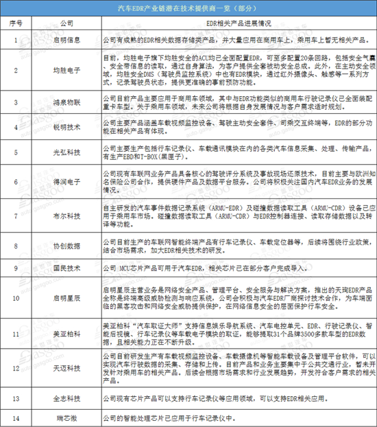
图片来源:工业和信息化部装备工业发展中心官网 何为EDR?为何要强制安装EDR? EDR全称Event Data Recorder,即汽车事件数据记录系统,主要用于记录车辆碰撞前、碰撞时、碰撞后三个阶段中汽车的关键运行数据。其记录的信息可重现事故过程,用于汽车事故分析,因此又被称作汽车行业中的“黑匣子”。 看到这里,或许有人会问,目前记录车辆运行信息的行车记录仪已普遍应用,为何还要强制装配EDR? 对此,一位业内人士指出,事实上,行车记录仪和EDR之间存在着不小的差距。通常来说,行车记录仪的功能比较单一,只可以记录车辆行驶过程中的影像和声音。而EDR能够提供的信息则远多于行车记录仪,支持记录的数据有:汽车速度、方向盘转向角度、发动机运作状态、车辆稳定状态、制动踏板情况(ABS等)、油门踩踏位置、安全带使用状态、气囊状态、驾驶辅助系统状态以及车辆发生碰撞后的车速变化等信息。 在自动驾驶商业化落地前,诸多交通事故多是人为导致,通常借助行车记录仪记录的路况视频信息、GPS 数据等,就能大致还原出车辆事故现场情况。即使是机器故障,后期也可以通过对刹车片、发动机、轮胎等的检验很容易便判断出来。现今,随着自动驾驶技术的快速发展,汽车电子功能越来越多,操作越来越复杂。交通事故的发生,有可能是人为,也有可能跟车辆系统设置有关联,尤其是软件系统。 因此,出于对事故清晰责任认定的需求,需要 EDR 这样的设备对车辆发生事故时的行车数据进行详细记录。尤其当前自动驾驶安全受到高度关注的大背景下,EDR的重要性日益凸显,这也是法规强制要求安装相关设备的核心原因所在。 EDR目前应用情况如何?未来市场蛋糕有多大? 目前来看,EDR在海外部分市场的配置已经相对成熟。其中,美国汽车安全技术法规要求2014年9月份之后,美国境内所有销售车辆都需要配备EDR,到2019年美国上市的新车中已有99%安装EDR;韩国存量车与新车也于2015年12月强制安装EDR。 国内市场方面,此前EDR多用商用车领域,乘用车安装量较为有限。相关数据显示,2020年国内新车中搭载EDR设备的新车仅135.71万辆,市场渗透率为7.12%。配置车型中,除了宝马、奔驰、雷克萨斯等豪华车型外,长城旗下哈弗、小鹏G3/P5、比亚迪汉EV、蔚来、五菱宏光MINEV等自主品牌车型也有配置。 然而,随着强制性政策落地,明年EDR的市场渗透率有望大幅提升。中汽协最新预测显示,2022年我国汽车新车销量将达到2750万辆,其中乘用车销量2300万辆。这些新车中,势必得在EDR设备与DVR设备之间二选一加装。不过,由于符合规定的DVR设备在成本与装备复杂程度上均超过EDR设备,从工信部《道路机动车辆生产企业及产品公告》判断大部分车企均选用EDR方案。 从EDR目前售价来看,国外EDR单价数千美元以上,国内EDR的价格也在千元级别,如特斯拉EDR套件官方报价为1200美元。假设80%的新车选择EDR方案,按1000元价格基数算,届时整体将有百亿的市场体量。巨大的市场体量下,势必会引发新一轮的投资浪潮。 新赛道开启,目前产业链上有哪些潜在玩家? 在了解目前市场上有哪些玩家之前,先来通过EDR产品结构及技术路径来了解下相关产业链。 从产品结构上看,EDR硬件部分主要包括主控芯片(MCU)、电源模块、存储模块和传感模块等。其中,传感器负责数据采集,主控芯片则将采集的状态信息解析压缩后写入存储单元中,通过汽车CAN数据总线接收和发送实时数据。除了产品本身外,EDR整体运营中还涉及到配备路径和数据提取。从配备路径上,EDR目前主要是集成于汽车安全气囊控制器(ACU)上。当汽车发生事故时,ACU感知碰撞强度信号,控制车内安全气囊的起爆,EDR则负责记录汽车事故数秒内时的行车信息。 因此,EDR需求的快速提升将带动产品集成商以及车规级MCU、存储、电源、传感器、汽车安全气囊、数据提取等相关产业链公司的发展。不过,从目前来看,目前国内厂商独立供应乘用车 EDR 硬件产品的公司并不是很多,多数厂商在商用车EDR领域有布局,也有部分公司拥有相关技术能力但未量产相关产品。 以下盖世汽车将结合相关券商研报以及上市公司互动平台问答,对EDR产业链相关公司进行梳理,供行业参考。
面对EDR法规的即将实施,均胜电子指出,EDR国标实施前,公司的EDR基本上是根据过去自身经验或整车厂要求记录相关信息,如车辆运行信息、全气囊点爆信息、安全带预收紧信息等。国标的出台,将有利于企业更进一步细化相关信息记录的精度,为整车厂提供更加准确的被动安全解决方案。 整体来看,EDR正在成为新的蓝海。不过从目前来看,在乘用车市场已有布局的企业不多,明年强制上车还存在产能及技术上的挑战。此外,有人士指出,EDR虽然前景广阔,但未必能带来新的创业机会。这主要有两大原因,一方面是EDR的制造有一定技术门槛,涉及芯片、软件等多个产业链环节;另一方面,由于乘用车EDR采用前装模式,对于车规级安全性、可靠性要求较高,独立的EDR厂商进入整车厂需要较长的验证周期。这意味着,现有技术提供商将有更多的机会,不过具体能否抓得住,还要看企业综合实力,尤其是技术实力。
|

